公開日 2025年04月03日
輪島市では、地震以降人口の流出が続いている輪島市内での新規出店、被災事業者の本復旧を支援し、にぎわい創出、事業継続による早期復興を実現するための支援を実施します。


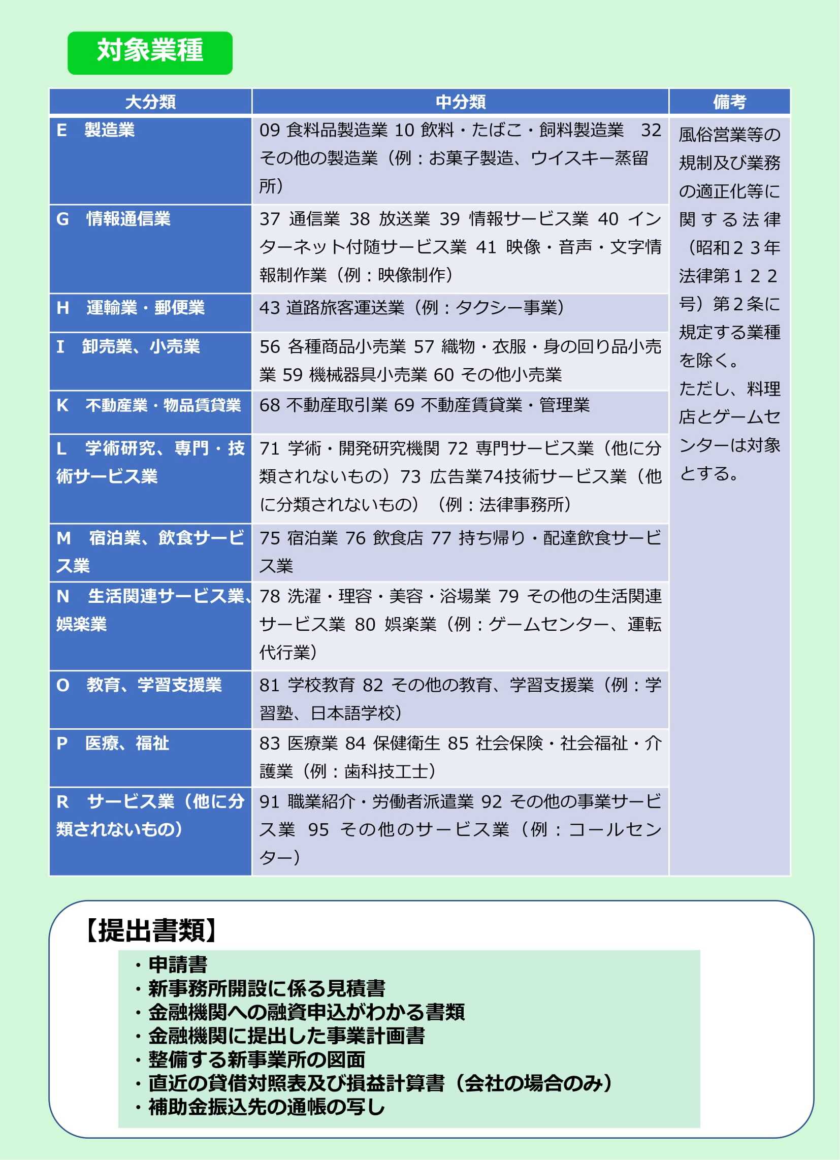
復興チャレンジ・新規出店応援事業チラシ[PDF:518KB]
補助対象者
- 市内にタクシー事業、飲食店、宿泊施設等を新規出店する事業者
- 令和6年能登半島地震、令和6年奥能登豪雨で被災した石川県なりわい再建支援補助金対象外事業者
※対象業種はチラシを参照
補助率・補助額
- 店舗開設のための金融機関からの借入金額または補助対象経費の1/2のいずれか少ない額
補助上限1000万円(※代表者が市内に住民票を移さない場合は補助上限200万円)
補助対象経費
新店舗の開設に要する下記の経費
- 土地購入費
- 建物購入費
- 建物新築・改修工事費
- 設計費
- 備品・設備購入費
補助要件
- 金融機関からの3年以上の長期融資
- 市内での5年以上の事業継続
- 年間200日以上の営業(住宅宿泊事業者を除く)
- 輪島商工会議所または門前町商工会への加入
- 市税に滞納がないこと
注意事項
- 国や県等の他の補助金との併用も可能ですが、補助対象経費を重複して申請することはできません。
他の補助金を併用する場合は、他の補助金の補助対象経費を当補助金の
補助対象経費から除きます。申請書に他の補助金の申請予定をご記入ください。
虚偽の申請をした場合は、補助金交付決定が取り消しになりますので、ご注意ください。
- 新店舗のオープン前に申請書を提出してください。
- 事前に事業主本人による相談を漆器商工課までお願いします。
- 事業開始後(新店舗の開業後)の申請は受付できませんのでご注意ください。
提出書類
- 申請書
- 新事業所開設に係る見積書
- 金融機関への融資申込がわかる書類
- 金融機関に提出した事業計画書
- 整備する新事業所の図面
- 直近の賃借対照表及び損益計算書(※会社の場合)
- 補助金振込先通帳の写し
交付要綱・各様式等
交付要綱 交付要綱(R8.3.31_改正)[PDF:237KB]
申請書 様式 第1号 申請書[DOCX:30.5KB]
様式 第1号 申請書[PDF:186KB]
実績報告書 様式 第4号 実績報告書[DOCX:21.2KB]
様式 第4号 実績報告書[PDF:103KB]
請求書 様式 第5号 請求書[DOCX:16.6KB]
様式 第5号 請求書[PDF:101KB]
申請は随時受け付けております。
申請前に輪島市漆器商工課までご相談をお願いします。
PDFの閲覧にはAdobe社の無償のソフトウェア「Adobe Acrobat Reader」が必要です。下記のAdobe Acrobat Readerダウンロードページから入手してください。
Adobe Acrobat Readerダウンロード